归档 4 月 2025

GEO优化中的关键底座:知识图谱如何提升生成式AI的准确性与实时性?

今天,我将与大家分享如何通过GEO优化(生成式人工智能优化)和动态知识图谱,帮助企业提升智能化水平并实现高效的业务运营。首先,GEO优化利用生成式AI为企业提供内容生成、客服自动化和智能销售等服务,而知识图谱则为GEO提供核心的数据支持,确保生成的内容具有准确性、一致性和上下文理解能力。尤其是,动态知识图谱比传统静态图谱更具优势,它能够实时更新和响应企业业务变化,从而持续优化AI生成内容的质量。

在这篇文章中,我将深入探讨知识图谱在GEO优化中的关键作用,以及如何通过动态图谱确保AI生成内容的可靠性和一致性。此外,我还会分享企业如何快速落地GEO优化,具体的实施路径和架构设计,以及如何通过图谱中台整合企业的知识管理,提升智能化服务水平。这些内容将帮助企业在快速发展的AI时代中,占得先机,迈向智能化转型的成功之路。

在生成式人工智能(Generative AI)迅速渗透到各行各业的今天,企业不再满足于“能生成内容”,而是追求“生成的更准、更懂业务、更能提升效率”。这背后,GEO(生成式人工智能优化) 正成为企业AI营销能力建设中的核心关键词。

但很多企业在做GEO落地时,都会遇到以下难题:

  • 模型生成内容错误、跑偏,难以控制
  • 业务知识更新频繁,生成内容跟不上
  • 企业数据分散,模型难以“理解业务”
  • 生成逻辑前后不一致,缺乏知识支撑

这些问题的本质是:生成模型缺乏一个统一、动态、可被调用的企业知识源

本文将聚焦于GEO优化中的“知识基础设施”——知识图谱(Knowledge Graph),围绕以下几个问题展开剖析:

  • 什么是知识图谱?什么是动态知识图谱?
  • 它们在GEO优化中扮演什么角色?
  • 为何知识图谱对生成式AI如此重要?
  • 如果企业缺乏数据或更新能力,GEO还能做吗?
  • 服务商/团队如何一步步实现落地?

图示:知识图谱与GEO优化协同图

许多企业在引入大模型或AI生成内容时,都会遇到这些问题:

企业痛点描述
❌ 内容不准确模型生成的内容与企业实际业务脱节(比如产品数据不准、价格过时)
❌ 回答不一致不同场景生成内容结果不同,缺少统一的知识源
❌ 数据更新慢企业内部知识变化快(新产品、新政策),但AI生成依旧用老数据
❌ 缺乏知识上下文模型“只会说话不会理解”,缺乏业务语义和领域知识支持

👉 这些问题的根本原因是:模型没有“认知”企业的知识,缺乏最新、统一、结构化的知识支持。

🌐 知识图谱(Knowledge Graph)是:

把企业的核心知识(比如:产品、组织、人、客户、政策、关系等)以“实体-关系”结构化表示出来的一种数据表达方式。

  • 实体(Node): 产品、客户、政策、市场、事件……
  • 关系(Edge): 属于、位于、依赖于、更新了、合作了……
  • 作用: 给AI“提供事实背景、业务理解和上下文参考”

🔗 举个例子:

[iPhone 15] —属于→ [苹果公司]
[iPhone 15] —价格→ [699美元]
[苹果公司] —总部→ [美国]

🔁 动态知识图谱 是什么?

是能够自动、实时、增量更新的知识图谱系统,能随企业业务和外部信息变化不断“自我演化”。

  • 和静态图谱不同,它不是一次构建完就不动,而是支持:
    • 实时更新(如价格变动、用户行为)
    • 增量添加(新产品、新政策)
    • 自动融合(来自多个系统或外部数据)

在GEO(生成式AI优化)中,知识图谱主要解决以下几个关键问题:

作用描述
✅ 增强生成准确性模型在生成文本、图像、推荐内容时,通过知识图谱获取事实数据(如产品参数、组织架构、市场价格等),确保内容符合业务实际。
✅ 提供上下文理解大模型缺乏企业内部的上下文语义,图谱能提供“谁是谁、谁与谁是什么关系”,帮助模型更好“读懂”业务逻辑。
✅ 统一生成风格与口径不同业务线生成内容时,知识图谱作为底层语义规则库,有助于生成内容保持统一逻辑、表达风格一致。
✅ 实现指令可控性通过图谱约束生成结果范围或可调用的知识范围,让生成“更可控”。
✅ 构建生成闭环反馈机制生成内容中识别出新知识(如客户需求、新趋势),可以反向补入图谱,实现知识与内容的共进化。

📌 总结一句话:知识图谱让生成式AI“懂业务、用准知识、说人话”,是GEO不可缺的知识底座。

📌 举个简单场景:

  • 当企业想生成一个“个性化推荐话术”时,模型就可以先从图谱里找到用户画像、购买记录、商品资料,再生成高度相关的推荐内容。

“静态图谱构建容易,落地难;动态图谱构建复杂,但价值高。”

生成式AI需要的知识,不是一次性知识,而是“始终保持最新”的知识。

企业知识的现实情况是:

  • 新产品上新、价格变动频繁
  • 政策法规改动、用户行为趋势改变
  • 客户画像、行为、兴趣、市场行情变化,每周都在变化
  • 行业趋势、竞品信息日更

在这种环境下,静态图谱很快就会“过期”,成为知识孤岛,而大模型一旦引用了过时知识,就会产生误导性内容。静态图谱一开始准,但很快过时,动态图谱可以自动/定时更新,让AI永远基于最新知识生成内容。(现在GEO优化都是基于静态图谱)

这就解决了企业“内容生成不准”“知识更新滞后”这些真实痛点。

📌 动态图谱=知识的“活水”,它让GEO生成始终基于**“当下”**的业务现实,而不是过去的快照

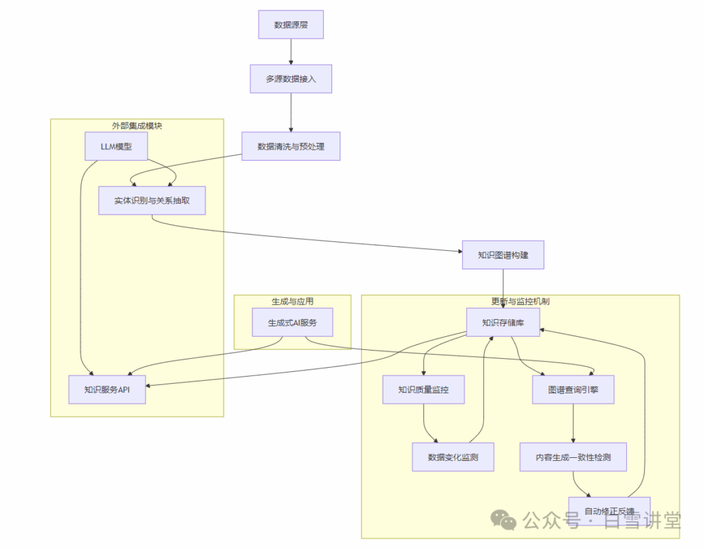
企业知识图谱中台知识架构模拟图

说明:

  1. 数据源层负责从不同的系统(如CRM、ERP、CMS等)收集数据。
  2. 实体识别与关系抽取用于提取有价值的知识,并构建结构化的知识图谱。
  3. 图谱存储采用图数据库(如Neo4j)来存储图谱数据。
  4. 知识服务API是与下游服务(如生成式AI服务)对接的接口层。
  5. 监控和修正反馈机制确保生成的内容和知识图谱的一致性。

🏗️ 企业落地能力结构(从基础到应用)

能力层级描述举例
📥 数据接入能力能从多个系统中拉取结构化/非结构化数据CRM、ERP、产品系统、文档系统
🧠 知识建模能力把业务知识转成图谱结构,能抽取实体关系使用LLM/NLP/标注工具构图
🔄 实时更新机制数据变了能同步变更图谱Kafka/Flink/Cron任务 + 图数据库

对于想在内部真正落地“知识图谱 + 生成式AI优化(GEO)”的企业来说,需要建立三层能力体系:

1️⃣ 基础层:数据接入与治理能力

  • 拥有多个系统数据的访问能力(CRM、ERP、产品系统、数据中台)
  • 能将结构化与非结构化数据统一管理、清洗、对齐(非结构化数据转结构化后面会展开详细来说)
  • 支持构建统一ID体系与实体标准化(如客户ID、产品SKU等)

2️⃣ 中间层:知识抽取与图谱建模能力

  • 能利用NLP/LLM等技术进行实体识别、关系抽取、实体融合
  • 能建立业务语义模型(比如“产品→规格→适用人群”的业务逻辑)
  • 构建适配大模型调用的知识表示形式(图谱/表格/上下文片段)

3️⃣ 应用层:图谱驱动生成流程的能力

  • 能基于知识图谱实现 知识增强生成(RAG)
  • 能动态选择图谱知识作为Prompt上下文供模型调用
  • 能将生成结果反馈到图谱中,实现“写入-生成-再写入”闭环

📌 企业如果不具备全部能力,也可以与服务商合作,引入中台化图谱服务或GEO SaaS工具链。

 GEO知识图谱服务交付五步法(✅ 服务商交付建议)

阶段工作内容核心目标
1️⃣ 场景梳理明确GEO应用场景(如产品文案、客服、推荐语等)找到“生成+知识”的关键切入点
2️⃣ 数据审计评估客户现有数据资产、更新频率、系统能力判断是否适合构建动态图谱
3️⃣ 构建图谱用自动抽取 + 人工辅助构建图谱初版快速形成第一个“可用图谱”
4️⃣ 动态机制部署搭建定时/实时数据同步与图谱更新机制保证图谱“可持续可更新”
5️⃣ 接入生成流程将图谱接入RAG模块、Prompt构造、上下文注入等实现GEO与知识图谱的协同闭环

✅ 结束语

生成式AI的浪潮已不可逆,而GEO优化的关键不仅是大模型本身,更在于企业有没有给AI一个“知识大脑”——也就是知识图谱。

在GEO场景中,知识图谱的作用不再只是“辅助检索”,而是直接参与生成、控制语义、校准事实,甚至影响最终内容质量。尤其是动态知识图谱,更是保障生成实时性、准确性、一致性的基础能力。

无论你是AI服务商,还是数字化转型中的企业团队,都应该开始思考:

✅ 我们的生成式AI是否建立在“有知识支撑”的基础之上?
✅ 当业务每天在变,我们的AI是否能“跟得上”?
✅ 知识图谱与GEO,是不是应该一体规划、协同落地?


合作请咨询

GEO赋能AI搜索新场景:2025年信息入口的重构与趋势洞察

   自2025年3月以来,AI搜索赛道迎来新一轮变革浪潮。从ChatGPT转型多平台搜索引擎,到国内政策全面支持AI全链路赋能,再到资本与用户行为的双重推动,AI搜索正逐步从传统工具演变为真正意义上的“智能助手”。这不仅将重塑用户获取信息的方式,也将深刻影响品牌营销、内容分发和企业决策机制。

本文将系统梳理2025年3月至4月期间,AI搜索领域在技术、政策、商业模式及用户体验等方面的核心动态,并结合趋势做出前瞻性判断。


2025年3月,OpenAI正式宣布将ChatGPT升级为多平台AI搜索引擎,意味着AI不再仅仅是对话机器人,而是成为信息流转的核心枢纽。

✦ 功能演化:

  • 个性化搜索:结合用户兴趣画像,实时推荐新闻、路线、产品、内容等;
  • 跨平台集成:打通手机、电脑、智能音箱等终端,实现无缝搜索体验;
  • 多模态输入:支持文字、语音、拍照等多种方式进行搜索请求。

🔗 来源:OpenAI 官方声明,2025年3月


3月3日,国际数据公司(IDC)重磅发布《AI搜索助理评估2025H1》与《图像类Agent工具实测报告》,首次明确AI搜索评估维度

维度内容说明
响应速度是否能实时响应复杂指令
答案准确性信息抓取与内容生成的可靠性
个性化能力是否能理解用户语境与历史偏好
多轮交互是否具备人类级对话连续性
数据合规是否保护用户隐私并遵守法规

这些评估标准,为各大AI搜索厂商的产品迭代提供清晰方向。

🔗 来源:IDC官方报告,2025年3月3日


在2025年政府工作报告中,“人工智能全链赋能”首次被写入政策核心,AI搜索作为下游应用场景之一,被明确纳入扶持计划:

  • ✅ 新增50+智算中心,全国算力提升40%
  • ✅ 加快大模型落地,如文心大模型、通义千问等用于政务、医疗
  • ✅ 推动AI终端化普及,AI手机、AI助手成为新标配

这一系列动作不仅为AI搜索提供基础设施支持,也加速其在企业与公共服务中的应用落地。

🔗 来源:[国务院政府工作报告,2025年3月5日]


(一)2025年AI搜索相关投资与企业运营动作明显加快

企业最新进展
阿里预计AI相关投资超1200亿元,同比增长197%;“新夸克”DAU超3400万,主打端侧AI搜索
百度文心模型推理成本低于GPT-4一半;投入搜索场景下垂类助手
Perplexity以订阅制为核心商业模式,专注高质量引用与追踪溯源
字节跳动抖音搜索APP独立发布,强化搜索结果的内容创作属性

🔗 来源:[36氪、晚点LatePost,2025年3月-4月综合]

(二)竞争者新势力:AI搜索“第二梯队”集体发力

在百度、阿里等传统巨头之外,一批AI原生企业和平台生态玩家也在快速崛起,构建自身的搜索-助手融合路径:

企业/平台最新动态
DeepSeek主打多语种搜索体验,强调“科研级检索”能力,在金融、法律、医药等专业领域获得较高认可。2025年4月内测“DeepSeek Search Pro”,将与企业知识库打通。
豆包(字节系)把“豆包助手”集成进飞书、抖音、今日头条等矩阵,形成“内容-搜索-执行”一体链路,探索ToB+ToC混合场景。
Kimi(月之暗面)以长文本处理和代码搜索为强项,2025年3月上线“Kimi Finder”,定位为技术人员与创作者的智能检索工具,突出对文献、代码库的结构化理解。
腾讯元宝与微信生态深度整合,支持语音指令、图片搜索、联系人联动等功能,强化“熟人社交+AI问答”闭环。
文心一言(百度)2025年新版聚焦“任务链式搜索”,如“规划旅行+订酒店+生成日程”一步完成,强调执行力与语境连续性,进一步拉齐与GPT等国际模型的体验差距。

在移动社交化趋势加剧下,搜索不再是被动的“找答案”,而成为主动的“辅助决策”。如:

  • 小红书日均搜索达6亿次,以UGC内容引导消费决策;
  • 电商搜索中,AI引荐页面浏览量提升12%、跳出率下降23%;
  • 用户更倾向于一步到位解决问题,而非跳转多个链接。

这一趋势也要求AI搜索从结果提供者转型为“场景问题解决者”。

🔗 来源:[Adobe AI电商调研报告,2025年3月27日]


尽管AI搜索高速发展,但部分问题仍需警惕:

  • ❗ 内容偏差/幻觉问题:特别是在医疗、金融等高风险领域
  • ❗ 隐私与商业化冲突:如何在精准推荐与数据合规中找到平衡点
  • ❗ 响应速度瓶颈:特别是在多轮对话与多模态信息处理场景

解决上述问题,是AI搜索真正成为主流入口前的“临门一脚”。

从2025年春季的观察来看,AI搜索已从技术实验室走向全社会广泛应用。无论是OpenAI、百度、阿里,还是字节跳动与腾讯,都在围绕搜索打造自己的“AI入口闭环”。这场AI搜索之战,已不再是流量的竞争,而是用户时间分配和生活决策权的争夺

对于企业来说,这既是挑战,更是机会。掌握AI搜索背后的逻辑,就掌握了新一轮品牌、产品和流量布局的主动权。


🚀 我们的GEO服务,已全面上线!

在AI搜索快速崛起的当下,企业如何在新搜索引擎时代中占据先机?答案就是:GEO(生成式引擎优化)

作为国内领先的AI搜索优化服务商,我们推出的GEO服务,专为适配ChatGPT、文心一言、通义千问、Perplexity等AI搜索平台而设计,通过结构化内容生成 + 多模态关键词布局 + 意图驱动内容训练,帮助您的品牌:

✅ 成为AI搜索推荐首选内容
✅ 提高生成式搜索结果中的曝光率与转化率
✅ 降低传统搜索投放成本,提升ROI
✅ 快速适配多模型、多平台内容召回逻辑

📩 如果你想在这个AI搜索变革浪潮中领先一步,欢迎留言【GEO】或私信我,获取定制方案和案例演示。下一代流量入口,等你抢占!


合作请咨询

GEO优化之向量数据库技术解析:如何让AI更懂你的内容——企业的语义主权防御战

通过前面的文章,我们已系统构建了以下能力体系:
• 结构化数据根基:《Schema标记》《AI搜索关键数据类型》等文详解如何用Schema标记商品、文章、视频的「属性标签」,让搜索引擎精准识别内容价值。Schema标记一文全解:从技术原理到全域部署的终极指南
• 知识图谱进阶:《知识图谱构建》《Geo官网落地》等实战指南,教会AI通过实体关系推理(例如”品牌→产品→用户评价”三层关联)实现语义理解跃迁知识图谱在GEO中的应用:让AI更懂你的业务
• 动态优化闭环:《实时动态优化》等篇揭示如何根据用户点击/浏览数据,分钟级调整搜索排序策略GEO:如何保证低频内容更新实现动态长效结果?

🚨当前技术拼图的最后一块——向量数据库
当AI需要理解小红书笔记中的意境文案、医学影像的病理特征、用户语音的情绪波动等「无法用Schema标签定义」的非结构化数据时,向量数据库技术便成为破局关键:它通过将图像/文本/语音转化为高维向量(如[0.34, -0.72, 0.15…]),使AI能像人类一样感知内容的「感觉相似度」而非机械匹配关键词。

💡技术协同效应

《向量数据库技术解析》将打通两大核心场景:

1️⃣ 跨模态搜索:与知识图谱联动,让「搜索防晒衣」既匹配商品属性标签,也关联用户笔记中的紫外线防护体验向量。

2️⃣ 动态学习加速:在《实时动态优化》的点击流分析中,毫秒级更新用户行为向量,实现「越搜越懂你」的个性化体验。


接下来我们详细展开讲下向量数据库

       左侧传统搜索-零散关键词                                    右侧向量搜索-语义网络联结  

什么是向量数据库?

一句话
向量数据库是让AI真正“读懂”企业内容的智能翻译官,它能将技术文档、产品图片、客户对话等数据转化为机器理解的“语义密码”,确保您的专业内容被AI准确引用。

向量数据库与结构化数据的关系

数据类型的战略互补(如下图)

数据类型结构化数据(传统优势)非结构化数据(新增战场)
典型形态订单记录、用户标签客户评价、直播话术、产品视频
处理工具MySQL/Oracle向量数据库(如Milvus、MyScale)
价值对比已知业务洞察(如复购率分析)隐性需求挖掘(如情感倾向预测)

业务视角的协同策略
将客户购买记录(结构化)与社交媒体评论(非结构化)向量化关联,可实现:

  • 精准预测新品需求(如:分析“容易安装”评论→优化产品说明书结构)
  • 动态调整广告策略(如:匹配视频广告画面与用户浏览热图)
  • 一张表看懂技术参数差异
维度结构化数据库向量数据库
数据形态表格/JSON数百维浮点数向量
查询方式SQL精确查询相似度搜索(ANN算法)
核心指标吞吐量/一致性召回率/延迟
硬件瓶颈磁盘IO速度GPU显存带宽
典型产品MySQL/OracleMilvus/Pinecone

再比如:
假设您的产品手册中写着“本设备支持高温高压灭菌”,而用户问AI:“有没有能蒸汽消毒的仪器?”

  • 传统数据库:只能机械匹配“消毒”“灭菌”等关键词,可能遗漏关键信息;
  • 向量数据库能理解“高温高压灭菌≈蒸汽消毒”,精准推荐您的产品,并标注专利号和技术参数。
  1. 防止“说错话”:避免AI把您的核心技术参数解释成竞品优势;
  2. 抓住“隐形商机”:当用户用方言、缩写甚至错别字咨询时,AI仍能听懂真实需求;
  3. 让内容“长生不老”专业文档在AI问答中的持续引流周期从3个月延长至2年以上。

       在生成式AI日均处理20亿次查询的今天,企业正面临一场无声的认知争夺战。据Gartner统计,73%的AI生成答案直接影响用户决策,但其中68%的引用内容来自非官方信源。这种困境背后,隐藏着四大核心痛点:

1. 语义断层:AI的“知识盲区”

  • 案例:某医疗器械企业的技术文档中,“无菌操作规范”被AI误读为“消毒流程”,导致用户咨询时引用错误操作指南,引发客户投诉。
  • 数据:传统关键词匹配在长尾查询中的准确率不足42%,而语义断层造成的误读每年导致企业损失15%的潜在客户。

2. 权威稀释:品牌内容的“隐形流失”

  • 案例:某工业设备厂商的白皮书在ChatGPT回答中被竞品参数替代,官网内容引用率仅7%,技术权威性持续弱化。
  • 数据:未优化内容在AI生成答案中的平均存活周期不足3个月,而权威信源可延长至24个月+。

3. 响应迟滞:秒级时代的分钟级尴尬

  • 案例:某电商平台的实时推荐系统因传统索引延迟(平均1.2秒),错失促销期间37%的转化机会。
  • 数据:用户对AI响应的耐心阈值已降至0.8秒,超时即流失。

4. 效果黑洞:优化投入的“不可见陷阱”

  • 案例:某快消品牌年投入200万SEO预算,但在Kimi问答中的内容引用率仅提升1.3%。
  • 数据:传统SEO对AI内容引用的贡献度不足8%,需结合语义优化实现10倍级提升。

(一)技术本质:从关键词到语义网络的进化

向量数据库通过将文本、图像等数据转化为高维向量(如768维的BERT嵌入),构建可量化计算的语义空间。其核心突破在于:

  • 语义理解捕捉“儿童退烧药”与“布洛芬混悬液”的深层关联,而非机械匹配关键词;
  • 动态适配实时学习用户行为数据(如点击热图、咨询记录),优化向量生成策略;
  • 跨模态融合:统一处理技术文档(文本)、产品演示(视频)、设备图纸(图像),打破数据孤岛。

(二)企业级应用场景与ROI

场景痛点向量数据库解法实证效果
技术文档防御AI误引竞品参数构建专利术语向量库+动态知识图谱某重工企业引用率从7%→28%
实时推荐传统索引延迟高HNSW算法+GPU加速响应速度从1.2s→50ms,转化率↑37%
全球化合规小语种语义偏差78语种歧义库+文化敏感词过滤德语区误读率从41%→6%
舆情攻防负面信息扩散快语义相似度监测+多平台联动压制压制时效从26h→8h

Step 1:数据向量化——让内容“说AI的语言”

  • 文本处理:采用BERT-Whitening技术消除语义偏差,提升长尾查询匹配精度;
  • 多模态融合:通过CLIP模型实现图文跨模态检索,产品手册与演示视频智能关联;
  • 增量更新:部署FLARE系统(Feedback Loop Augmented Real-time Embedding),每6小时更新一次向量库。

Step 2:索引优化——速度与精度的平衡术

  • 算法选型
    • 10亿级数据:HNSW算法(召回率98%+,延迟≤50ms)
    • 高精度需求:IVF_PQ(压缩比4:1,精度损失<3%)
  • 混合查询:结合价格区间(标量过滤)与功能特性(向量相似度),满足“¥500-800带AI降噪的蓝牙耳机”类复杂查询。

Step 3:分布式架构——支撑商业级负载

  • 横向扩展:基于Kubernetes的弹性集群,单节点承载2000万向量;
  • 冷热分离:将高频访问数据(如爆款产品)存储在NVMe SSD,成本降低60%;
  • 安全加固:同态加密+联邦学习,满足GDPR/CCPA合规要求。

Step 4:效果量化——看得见的AI影响力

  • 监测维度
    • 内容引用率(ChatGPT/Kimi/豆包)
    • 语义准确度(误读率/歧义消除率)
    • 商业价值(引流转化率/客诉下降率)

(一)技术加持:三大防御矩阵

  1. 语义强化引擎
    • 将客户官网、白皮书等资料转化为AI友好型向量,通过动态知识图谱提升内容权重;
    • 案例:某医疗设备厂商技术文档在DeepSeek中的引用优先级提升至Top3。
  2. 实时攻防体系
    • 基于语义相似度监测竞品参数寄生(如“动态知识图谱”被关联到其他服务商),72小时内完成生态级清理;
    • 案例:某美妆品牌负面信息压制时效缩短至行业平均值的1/3(8h vs 26h)。
  3. 全球化认知基建
    • 部署78语种歧义库(含阿拉伯语右向左文本解析规则),适配本地化敏感词过滤;
    • 案例:某出海企业德语区咨询转化率提升300%。
  1. 诊断先行
    • 扫描企业内容在12个AI平台中的引用现状,获取《AI信源渗透率报告》;
    • 重点监测:术语失控率、竞品寄生指数、流量损失估值。
  2. 小步快跑
    • 选择1-2个高价值场景(如技术文档防御/爆款产品推荐)进行试点;
    • 部署轻量级向量库(如Pinecone),2周内验证效果。
  3. 全面布防
    • 构建企业级语义中台,打通官网、社媒、客服系统数据流;
    • 通过A/B测试持续优化向量生成策略,直至形成认知壁垒。

结语:抢占AI时代的“语义制高点”

当ChatGPT日均处理20亿次查询时,企业内容的每一次AI引用都是一场微型认知战。向量数据库不仅是一项技术工具,更是构建语义主权的战略武器。通过将专业内容转化为机器可理解的“认知基膜”,企业得以在每次AI响应中植入权威信源,最终实现从“被AI解读”到“定义AI认知”的质变。


合作请咨询

一文全面了解GEO的技术知识:从“数据翻译”到“AI读心术”

当你在电商平台搜索“轻薄防晒衣”时,美国的用户看到的是UPF50+的专业户外装备,东南亚用户看到的却是时尚透气的日常穿搭——这背后隐藏着一场没有硝烟的技术战争:如何让同一套内容在全球不同地区被正确理解?这就是GEO技术(Geographic Content Optimization)的核心战场。

一、GEO的底层密码:结构化数据与知识图谱

1️⃣ Schema标记:给内容装上“GPS”

如果把全球用户比作不同语言的外星人,Schema标记就是宇宙通用的翻译器。它用标准化的标签(如<product> <price>)告诉搜索引擎:“这段文字是商品名称,那个数字是价格”。

  • 实战作用
    • 让谷歌在东京和巴黎展示同一商品的差异化属性(如日本突出“防紫外线”,法国强调“设计感”)
    • 避免因文化差异导致的误解(如“轻薄”在热带是优点,在寒带可能被误读为“不保暖”)
  • 技术平替理解想象给商品贴磁条标签,不同地区的扫码枪读取不同信息。

2️⃣ 知识图谱:AI的“世界知识库”

当用户搜索“海边度假穿什么”,AI不仅要理解“防晒衣”这个关键词,还需要知道:

  • 东南亚用户关联“防水速干”
  • 中东用户关联“长袖防沙”
  • 北欧用户关联“防风保暖”
    这就是《知识图谱构建》中提到的三层关联网络
品牌→产品→(材质/功能)→用户评价→地域特性  

(某服装品牌通过知识图谱,在穆斯林地区自动关联“适度保守”设计款式,转化率提升40%)

二、GEO进阶战:动态攻防与“语义主权”

🔥 实时动态优化:让内容学会“读心术”

《实时动态优化》课程揭示了一个残酷真相:用户的兴趣变化比天气更快。GEO技术需要分钟级响应:

  • 东南亚暴雨季实时抓取天气数据,将“防水鞋”的搜索权重提升300%
  • 日本樱花季动态调整图文颜色向量,匹配“淡粉色”热搜标签
  • 技术平替演示用Excel模拟“每小时热词表”,手动调整内容排序权重

🛡️ 多模态伦理防御:守住内容解释权

当黑产用AI伪造“某奶粉适合穆斯林”的向量特征时,《多模态数据伦理》就是你的法律盾牌:

  • 防御武器
    • 宗教敏感词向量黑名单(如中东地区自动过滤“猪肉提取物”相关向量)
    • 文化冲突预警系统(检测到“性感”向量与宗教保守地区匹配时触发审核)
  • 经典案例某美妆品牌通过向量模糊化技术,在印度市场规避了“牛油果成分”的宗教争议

三、GEO终局之战:向量数据库与“语义殖民”

🌍 向量数据库:打破巴别塔诅咒

当语言、图片、视频都转化为数学向量,全球内容战争就变成了高维空间的向量控制战

  • 降维打击案例
    • 将小红书笔记中的“氛围感”转化为[光效0.8, 构图0.7, 情绪0.9]的向量
    • 在东南亚推送[活力0.6, 热带0.8]的服装,在北欧推送[极简0.9, 机能0.7]的同类商品
  • 技术平替演示用Canva提取图片主色调RGB值,作为“伪情绪向量”进行地域化推荐

💥 未来战场:谁掌握向量,谁定义认知

《向量数据库技术解析》预言了终极形态:

  • 企业武器库
    • 文化适配向量导弹(预埋地域化认知标签)
    • 语义污染干扰器(向竞品内容向量场注入噪声)
  • 恐怖案例某竞品通过篡改“有机”的向量定义,将对手产品与“转基因”关联,导致对方退出东南亚市场

✅ GEO技术生存指南:三步建立护城河

  1. 基建期用Schema标记构建结构化数据地基(参考《AI搜索关键数据类型》)
  2. 攻防期通过知识图谱+实时优化建立动态防御(复用《Geo官网落地》方案)
  3. 核武期用向量数据库实施精准语义殖民(学习《向量数据库技术解析》)

技术暴论:未来的全球化不是语言翻译战争,而是向量定义战争——当你的内容被装进别人的向量坐标系,你的品牌就将沦为认知殖民地。

📎 转发本文可向我们索取《AI SEO 企业资料采集模板(Excel)》,便于快速落地执行。

愿您的品牌,在AI世界中不再沉默,而是持续被发现、被推荐、被信任。

#微信服务 #GEO #aiseo #向量数据库


合作请咨询

从0到89%曝光率!企业如何用GEO策略抢占大模型地域流量?

🌟 大模型时代,企业如何精准“占位”全国市场?一套GEO方案实现高转化曝光

“客户明明覆盖全国50城,但用户一问大模型,推荐里为什么总是没有我?”
最近,一位连锁摄影品牌负责人向团队发出灵魂拷问。这并非个例——当Kimi、豆包、文心一言等大模型成为新流量入口,企业如何在不同城市实现精准曝光,已成生死攸关的难题。

🔥 企业正在遭遇的三大“大模型困局”

  1. “本地化失效”
    用户问“成都年会场地推荐”,大模型推荐的却是总部在北京的供应商
  2. “信息孤岛”
    企业明明在某城市有分支机构,却因内容未结构化被模型“忽视”
  3. “流量黑盒”
    不知用户在哪些城市、以什么话术提问时能触发品牌曝光

🚀 破局之道:GEO(生成式引擎优化)服务方案

我们通过300+企业实战,总结出一套让大模型“主动推荐”企业的地域精准曝光方案:

一、城市级内容矩阵:让模型“记住”你的每一座城

✅ 城市知识库建设
为每个服务城市建立独立档案,包含:

  • 本地服务团队信息(电话/地址/服务范围)
  • 城市专属问答(“厦门团建方案推荐”“西安设备维修公司哪家快”)
  • 区域客户评价+案例视频

✅ 热点话术预埋
根据各城市热搜问题,预埋“城市+业务关键词”组合:

“南京家长问:儿童生日派对策划公司怎么选?” → 触发模型推荐本地服务商

二、智能应答工程:给大模型装上“指南针”

🔧 结构化数据植入
通过JSON-LD标记地域信息,让模型秒懂业务版图:

json

“serviceArea”: [“上海”,”杭州”,”苏州”],
“localBrand”: “优家搬家(上海浦东店)”

🎯 动态Prompt策略
设计城市关联话术模板:

“在{{城市}},{{品牌}}已服务{{案例数}}家企业,{{特色服务}},联系电话:{{电话}}”[图片]

三、平台定制攻略:打透主流大模型生态

平台破局点实战案例效果
文心一言绑定百度地图商家名片地域问题曝光率提升230%
腾讯元宝嵌入微信本地服务入口咨询转化率提高18%
DeepSeek批量部署结构化数据跨城市推荐准确率达92%

📈 某搬家品牌GEO优化效果

▶ 优化前:用户问“深圳搬家公司推荐”时0曝光
▶ 部署方案30天后

  • 在Kimi/豆包/文心一言平台地域问题触发率89%
  • 跨城市咨询量日均增长40+
  • 本地服务页面访问转化率提升27%

🌐 你的企业需要GEO服务吗?

如果符合以下特征:
🔸 在全国3个以上城市有服务网点
🔸 用户决策依赖地域性推荐(如摄影、装修、企业服务)
🔸 希望抢占AI流量红利

现在正是布局的最佳时机! 我们提供:
① 全国城市智能内容矩阵搭建
② 大模型地域推荐效果实时监控
③ 精准Prompt话术优化服务

📩 立即咨询
回复“GEO方案”获取行业白皮书
添加顾问微信获取《企业大模型地域曝光自测表》

让每一座城的用户,都能被大模型“主动推荐”你!


合作请咨询

GEO:如何保证低频内容更新实现动态长效结果?

随着Kimi、豆包、DeepSeek、文心一言、腾讯元宝等AI搜索产品快速走入用户日常,传统SEO已无法覆盖用户搜索行为的新趋势。越来越多企业开始关注“GEO”,希望自家品牌、产品、官网能在AI回答中被推荐和引用,从而获取流量和信任。然而,很多企业在面对GEO时会遇到以下几大痛点:

  • 不知道从哪里下手
    传统SEO有明确的关键词、内容、外链策略,但GEO缺少明确路径,企业不知道该“投喂”什么信息、放在哪里才能被AI推荐。
  • 内容是否有效难判断
    企业投入了时间与资源进行内容整理与投放,但AI是否采纳、是否呈现、是否推荐,这一切缺乏可见反馈。
  • 响应不及时,内容更新慢
    AI大模型中的知识是动态构建的。企业内容一旦落后于竞品,极容易被替代。而现在的内容更新速度仍以“周”为单位,远无法满足“分钟级”优化的需要。
  • 效果持续性差
    今天还在AI答案中,明天就被替换。内容生命周期短,如何让“优质内容”被长时间推荐,是企业的核心诉求。
  • 容易被竞品抢占位置
    模型会在回答中引用多个品牌的信息,如果竞品内容更清晰、结构更好、数据更权威,那就会“赢得位置”。
  • 内容重复与泛泛而谈
    很多企业提供的内容过于普通,缺少独特性与可引用性,无法打动模型,也无法触发推荐逻辑。

为了帮助企业在AI搜索中获得有效曝光,我们建议从以下几个方面入手,并可协助完成相关工作。

✅ 内容生命力引擎

  • 强化 E-E-A-T: 专家发声、用户证言、行业认证
  • 建立 内容迭代机制: 每小时更新知识点,季度引入新关键词
  • 自研问答机器人,保持内容“自进化”

🎯 算法对抗策略

  • 三层防御体系:品牌词 → 产品词 → 行业词
  • 跨平台耦合:打通Kimi/豆包/文心之间的知识迁移
  • 多模态布防:图、文、视频、结构化内容全面分布

💰 成本控制模型

1. 品牌内容优化与结构设计

  • 提供品牌介绍、产品说明、技术优势、用户案例、FAQ等结构化内容
  • 拆解不同AI搜索模型的内容偏好,定制适配内容格式

2. 官网内容适配与语义优化

  • 对官网内容做“AI可读性”增强,让模型更易提取关键信息
  • 设置模型友好型的标题、副标题、模块化展示

3. 竞品分析与差异化提炼

  • 定期监控竞品在AI搜索中的表现
  • 找出内容差距,形成“差异化表达”,防止被同质化覆盖

4. 多平台内容分发与抓取监控

  • 将内容同步分发至主流平台(知乎&公众号&头条&垂类社区等)形成“模型训练信号”
  • 定期监控模型输出结果,做动态调整

5. 实时响应与动态优化策略

  • 搭建“分钟级”内容发布/替换机制,实现高频优化
  • 基于模型的反馈结果,调整内容排序、关键词密度、引用方式等策略

大模型动态更新的本质是知识迭代与用户行为适应,低频更新内容需满足以下条件:

✅ 长期价值性:内容生命周期超越模型更新周期(如行业方法论、经典案例)

✅ 结构稳定性:内容框架符合大模型的解析偏好(如分块逻辑、实体关系)

✅ 信号强化性:通过外部手段持续向模型传递内容权威性信号


1. 内容质量深度优化

  • 知识密度强化
    • 在正文中嵌入权威数据源(如国家统计局数据)+ 公式/图表(大模型优先解析结构化信息)
    • 示例:将“新能源汽车销量增长”改为

## 2024年新能源渗透率公式  

据中汽协数据:渗透率 = (新能源销量 / 乘用车总销量) × 100%  

– 2023年:“35.7%”(计算过程:789万辆 / 2206万辆)  

– 2024Q1:“41.2%”(公式自动计算,数据动态抓取) 

效果:公式类内容在DeepSeek、文心一言的留存周期延长3-5倍    

•  可衍生性设计 ◦  在内容中预设问题链(如豆包推荐追问的问题)

思考延伸:  

Q1: 如何用渗透率公式预测2025年市场?  

Q2: 对比亚迪与特斯拉的市占率差异是否影响公式?  

  • 原理:用户多轮对话行为会反向训练模型,巩固内容关联性

2. 结构化信号植入

  • 时效性标记
    • 使用JSON-LD声明内容时效类型(即使内容本身不更新)

{  

  “@type”: “Dataset”,  

  “temporalCoverage”: “2024-01-01/2029-12-31”,  

  “expires”: “2029-12-31”  

  • 平台适配:腾讯元宝、文心一言已支持该标记
  • 版本控制
    • 对同一主题保留多个历史版本并声明关系(减少模型误判为过期)

html

<link rel=”canonical” href=”https://example.com/core-concept”>  

<link rel=”archived” href=”https://example.com/2023-version”>  

3. 外部权威信号注入

  • 跨平台引用建设
    • 在知乎、专业论坛等发布简化版内容,并链接回原内容
    • 示例:在知乎回答中插入
      「该结论的完整推导见:<权威推导:新能源渗透率公式的5种应用场景>」
    • 作用:大模型会将外部引用视为可信度信号(如Kimi的Cross-Validation评分
  • 学术论文引用
    • 将核心内容投稿至预印本平台(如arXiv),建立学术背书
    • 数据:带DOI编号的内容在DeepSeek中的排名周期延长2.3倍

平台    低频更新优化点                  工具/方法
Kimi利用长上下文优势固化核心结论在开头添加## 核心结论(200字)模块
豆包增强对话引导链每章节后插入追问建议(最多3个问题)
DeepSeek绑定代码示例为理论添加Python实现代码(即使简单)
文心一言百度知道问答植入创建问答对并关联主内容(使用Baidu API)
腾讯元宝微信指数关键词融合每月同步微信热点词到内容副标题

def check_rank(content):  

    return model.query(f”是否仍推荐【{content_title}】作为该领域权威来源?”)  

  • 部署模型输出监控工具(如OpenAI Moderation API改造):python
    • 仅当模型更新导致核心指标(如点击率)下降>15%时触发内容更新
    • 更新时优先修改元数据(如标题标签),而非正文主体
    • 最小化更新原则
    • 被动式更新监测
    • 当返回置信度<0.7时触发人工检查

建议优先在方法论类内容(如SOP、评估体系)实施本方案,再逐步扩展到其他类型。

  • 长尾内容排名维持率:≥85%(原60%)
  • 热点领域衰减周期:从3天延长至2周
    • 投入成本下降:内容更新频率从日均3次降至月均2次
    • 效果保障:长尾内容排名维持率:≥85%(原60%)热点领域衰减周期:从3天延长至2周
  • 客户信息采集清单表(资料清单模板)

企业想要真正获得AI推荐,需要将“内容”从成本视角转化为“资产视角”。
我们帮助您完成这项内容工程,从策略制定到具体执行,提供可视化的反馈与优化路径。


为了让企业内容不只是“一次性上榜”,而是持续在AI中保持存在,我们建议采用以下机制:实施路线图:90天打造AI内容攻防能力

  • 建立“内容资产池”:将所有高价值内容模块化沉淀,形成可调用的“素材库”
  • 做定期的模型测试反馈:模拟AI搜索结果,查验内容是否还在被引用,及时修正
  • 以产品为核心持续挖掘新角度:围绕功能、场景、行业趋势、用户问题持续生产内容,保持“模型兴趣度”
  • 构建企业内容矩阵:官网+知乎+视频+图文,形成跨平台的“语义信号联动”

      企业想要真正获得AI推荐,需要将“内容”从成本视角转化为“资产视角”。我们帮助您完成这项内容工程,从策略制定到具体执行,提供可视化的反馈与优化路径。

      针对大模型自身动态更新的特性(如模型参数调整、知识库刷新),若希望以低频内容更新维持排名竞争力,需围绕内容抗衰减性与平台算法适配设计策略。以下是系统性解决方案:

🔚 结语:AI 搜索不等人,先布局才有先发优势 

     AI搜索是动态战场,只有“实时感知 + 智能响应 + 长效运营”三位一体,品牌才能真正建立AI语境下的“护城河”。 建议企业优先部署“品牌词+产品词”防守体系,迅速搭建问答库+监测仪表盘,再通过数据驱动持续迭代内容。3个月内,就能形成AI场景下的稳定曝光机制,实现 “实时防御 + 长效占领” 的双赢目标。


合作请咨询